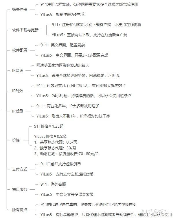
911s5代理永久关停了,试试易路代理yilu socks5节点客户端,911s5同类软件,每条IP最低0.5元起 Get link Facebook X Pinterest Email Other Apps August 12, 2022 911s5代理是这几年一直人气很高的代理工具,特别那些做跨境电商、海外社交平台营销和技术行业从业者来说可谓是家喻户晓的层度,很多行业都在使用这款工具。但是最近911s5代理在7月28日突然宣布永久关停了,最要命的是充值了的也不能用了。只能再找一个同类的替代品:我前几天找了一家易路代理,使用了下还不错,下面给大家对比一下911S5和YiLuS5的优路优缺点:911S5和易路代理对比YiLu Socks5 Proxy - 易路S5住宅IP代理服务器,购买海外专用IPS独享长效IPwww.yilus5.com/易路代理-代理IP设置多路通往和代理之路-易路通易路代理-本地软件使用代理ip易路代理-动态住宅IP和动态机房IP Get link Facebook X Pinterest Email Other Apps Comments
SOCKS5海外代理IP – 探索节点分布和全球连接 September 04, 2023 SOCKS5海外代理IP不仅仅是网络连接的一个简单中继。在当今全球化和高度网络化的时代,SOCKS5海外代理IP成为搜索引擎优化(SEO)团队的得力助手,实现了跨地域、跨网络和跨设备的无缝连接。我们将从探索节点分布和全球连接的多个角度,详细阐述SOCKS5海外代理IP的高级功能、应用场景以及在SEO中的重要性。我们将深入探讨这个技术的复杂性和灵活性,以及如何通过全球网络实现多点分布和高效连接。将引导你了解这一技术背后的强大力量,帮助你成为SEO方面的专家。 一、SOCKS5海外代理IP与传统IP代理的区别 SOCKS5海外代理IP 与传统的HTTP代理相比具有明显的优势。SOCKS5不仅支持HTTP,还支持HTTPS、FTP等多种协议,因此能更好地实现全球数据流动。例如,搜索引擎优化团队可以通过SOCKS5海外代理IP连接到特定国家或地区的服务器,模拟当地搜索行为来优化关键字排名。 二、节点分布:全球覆盖与高度可用性 全球化是今天的一个重要趋势,而SOCKS5海外代理IP通过全球各地的节点分布,确保了高度的可用性和低延迟。对于SEO团队来说,这意味着他们可以更加灵活地实施策略,不必担心地域限制。例如,你可以通过美国节点检查Google搜索结果,同时又能通过欧洲节点测试其他本地搜索引擎的效果。 三、全球连接:跨地域、跨网络、跨设备 SOCKS5海外代理IP的一个重要特性是能够实现跨地域、跨网络和跨设备的连接。这在SEO中有着不可估量的价值。你可以通过一系列代理IP轻松访问全球的网络资源,包括社交媒体、搜索引擎和其他平台,从而更全面地实施SEO策略。 四、SOCKS5在SEO策略中的作用 对于SEO专家来说,SOCKS5海外代理IP可以用于多种高级操作,包括但不限于数据挖掘、关键字分析和竞争对手分析。通过灵活选择节点和快速切换代理,你可以更精准地获取和分析数据,从而更有效地执行SEO策略。 SOCKS5海外代理IP的高级功能、全球节点分布和无缝全球连接使其成为SEO团队不可或缺的工具。从灵活的协议支持到全球化的节点分布,再到跨地域、跨网络和跨设备的全球连接,这一技术在全球化和网络化趋势下显示出极高的价值和潜力。 本文转载自-易路代理: https://www.yilus5.com/11915.html Read more
搭建国外住宅IP – 实现跨境电商的无限潜力! September 05, 2023 搭建国外住宅IP不仅是科技界的热门话题,更是跨境电商行业里的一把利剑。今天,将详细解析为什么国外住宅IP在跨境电商领域有如此关键的作用,以及如何搭建和使用它们。我们将讨论三到四个关键方面:一是为什么国外住宅IP是跨境电商的强大引擎;二是搭建国外住宅IP的流程和注意事项;三是如何优化和维护这些IP以实现最大效益;四是这些IP如何推动跨境电商的持续发展。我们致力于为那些寻求在全球市场更广泛活动的跨境电商商家提供指导和解决方案。 一、国外住宅IP:跨境电商的强大引擎 跨境电商正处于一个高度竞争和高度复杂的环境中。传统的IP地址往往受到多种限制,影响商家获取信息和客户互动的能力。然而,国外住宅IP像一股清流,破除了这些障碍。通过搭建国外住宅IP,商家可以轻松访问目标市场的信息,进行精准营销,提升客户体验,最终实现销售额的显著提升。 二、搭建国外住宅IP:流程与注意事项 搭建国外住宅IP 并不是一件易事,需要深入的技术知识和精细的计划。选择信誉良好的服务提供商、确保合规性、进行全面的网络安全评估,这些都是成功搭建的前提。此外,你还需要关注带宽、延迟和其他技术指标,确保IP的稳定和高效运作。 三、优化与维护:激发最大潜力 一旦成功搭建,下一步就是如何优化和维护这些IP。通过数据分析,你可以了解用户行为和偏好,然后调整你的营销策略。同时,定期的技术维护也至关重要,包括软硬件更新、安全补丁的应用等。 四、国外住宅IP推动跨境电商的持续发展 随着电商行业的快速发展,对于高质量、高稳定性的IP需求也在不断增加。国外住宅IP不仅能解决当下的问题,更具备助力未来电商的潜力。通过持续的优化和维护,这些IP资源将成为商家跨境发展的得力助手。 国外住宅IP已经不再是一个术语,而是跨境电商成功的关键因素之一。从获取目标市场信息,到提升用户体验,再到持续推动电商的发展,它们的作用不可或缺。而要想充分利用这一资源,你需要深入了解其搭建和维护的各个环节。总之,通过合理地搭建和管理国外住宅IP,跨境电商将迎来无限的发展潜力。 本文转载自-易路代理: https://www.yilus5.com/11966.html Read more
搭建国外住宅IP – 打造成功跨境电商的关键一步 September 05, 2023 搭建国外住宅IP 不仅是提升跨境电商运营效率的必要手段,更是在全球范围内确保商业可持续性和扩大市场份额的关键一步。接下来将从几个方面详细探讨如何通过搭建国外住宅IP来优化跨境电商业务。首先,我们会讨论它为什么对SEO(搜索引擎优化)和数据分析至关重要。接着,将解释它如何提高用户体验和提升信任度。最后,我们还会讲述通过搭建国外住宅IP来规避风险和应对各种限制的策略。我们探讨的目的是为想要在跨境电商领域取得成功的企业和个人提供实用、直接和具体的建议。 一、SEO和数据分析的提升 对于任何跨境电商来说,出色的SEO是至关重要的。搭建国外住宅IP可以让你更精准地分析目标市场的搜索行为和偏好,从而调整你的SEO策略。例如,通过位于目标市场的IP地址进行数据抓取,你可以获取到更贴近当地用户的搜索结果和消费习惯。这样,你的产品就能更容易地出现在他们的搜索结果中。 二、提高用户体验和信任度 用户体验是电商成功的另一个关键因素。国外住宅IP不仅能提供更快的页面加载速度,还能减少因为IP地址识别问题导致的订单延迟或取消。此外,当用户看到本地IP地址时,他们更可能信任并最终购买你的产品。这不仅能增加你的转化率,还会有助于建立长期的客户关系。 三、规避风险和应对限制 跨境电商在全球范围内经常面临种种限制和风险,包括但不限于地域封锁、网络审查和数据安全问题。通过搭建国外住宅IP,你可以更灵活地应对这些问题。例如,如果某个国家突然更改了电商政策,造成你的主要市场受到影响,你可以快速切换到另一个国家的IP地址,以规避风险。 搭建国外住宅IP是打造成功跨境电商的关键一步。它不仅能显著提升SEO和数据分析的精确性,还能增加用户体验和信任度,进而提高转化率。更重要的是,它为企业提供了一种灵活、高效的方式来规避各种风险和限制。通过合理地利用国外住宅IP,跨境电商不仅能在当下获得竞争优势,更能为未来的可持续发展奠定坚实的基础。 本文转载自-易路代理: https://www.yilus5.com/11969.html Read more
Comments
Post a Comment